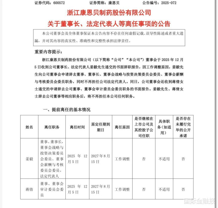
| 在面临业绩压力时,一些企业往往会选择频繁换高管来提振信心,这样做真的有用吗? 2025年最后一个月,医药行业迎来高管更替潮。 近日,老牌中药企业康恩贝传来消息,上任刚一年多的董事长要离场,引发外界关注。 核心高管再更换 根据康恩贝公告,公司董事长、法定代表人姜毅因工作调整原因,申请辞去董事、董事长、董事会战略与投资决策委员会委员、董事会薪酬与考核委员会委员职务,同时不再担任公司法定代表人。此外,董事、董事会审计委员会委员蒋倩也递交了辞呈,两人原定任期均至2027年8月15日。 
在两人递交辞职后,康恩贝董事会随后审议通过,增补应徐颉、金军丽为公司第十一届董事会非独立董事候选人,任期自股东会审议通过之日起至公司第十一届董事会任期届满,这一议案将于12月22日召开的公司2025年第二次临时股东会上审议。 业内人士担忧,换帅本是企业突破瓶颈的常规操作,但像康恩贝这样频繁更迭高管,有点病急乱投医的嫌疑,再换一个,恐难立竿见影地改变业绩增长乏力、战略失焦等困境。 资料显示,康恩贝公司前身为浙江金华制药厂,成立于1958年4月,2007年公司依托康恩贝制药股份有限公司实现了间接上市,2020年4月浙江省国资委成为实际控股人。多年来,康恩贝主要从事药品、中药饮片及大健康产品的研发、制造及销售业务,旗下肠炎宁等核心产品具有明确疗效。公司拥有两个生产基地,分别是位于国家级金华经济技术开发区的金衢路厂区和位于金西现代生物科技园的金西国际化先进制药基地。近年来先后形成金艾康、金康速力、金奥康、阿乐欣、大观霉素、硫酸阿米卡星、阿奇霉素等系列品牌产品。 这已不是该公司第一次换帅。根据公告,康恩贝近两年来高层变动频繁。早在今年4月2日,康恩贝就提前公告了人事变动,董事长兼总裁姜毅辞去总裁职务,但仍留任董事长并加入董事会薪酬与考核委员会;同时,董事会任命周璠为新任总裁,并提名其担任第十一届非独立董事。而董事刘圣东辞去董事职位,但继续负责公司日常管理工作。10月17日,公司副总裁沈旗递交书面辞职报告,辞职后不再担任公司投资总监职务,仍担任公司控股子公司浙江中医药大学中药饮片有限公司董事长职务。 核心发展战略或被打断 业内人士分析称,康恩贝的频繁人事更迭早在2020年浙江国贸集团入主后,就埋下了伏笔。其核心管理层在2024年集中发生了根本性变化。2024年7月,长期执掌公司的胡季强未获新一届董事会提名。2024年12月,康恩贝原总裁罗国良到龄退休。此后,董事长姜毅接任总裁职务,原定任期至2027年8月,即等第十一届董事会三年任期届满,此次人事变动姜毅属于提前卸任。 在姜毅之前,康恩贝长期由胡季强掌舵,他被业内视为“灵魂人物”。从上世纪80年代加入康恩贝前身兰溪云山制药厂,到后来推动股份制改革,带领企业上市,再到将康恩贝打造为浙江省中药工业龙头,他主导公司战略方向近40年,其个人发展也与康恩贝的成长轨迹深度绑定。 一边在调整核心高管,另一边也在确立新的战略发展方向。姜毅上台后,该公司宣布将坚守以中药大健康为核心主业的发展战略及全品类中药为主体的“一体两翼”业务定位,即以中药大健康产品为主体,以特色化学药品、特色健康消费品为两翼,持续提升核心产品的增长空间,通过新产品突破、新品牌扩张、新渠道布局、新市场挖掘、新模式探索,在大健康特别是中药大健康领域走出自己的创新发展之路。 然而,从当前业绩面看,该战略实施效果一般。如今再次换帅,新的董事及董事长人选是否具备延续既有战略的能力?是否会进行业务调整?都存在不确定性。 2024年半年报显示,康恩贝公司董事、监事及高级管理人员共涉及约10个职位的调整,管理层变动非常频繁。此外,康恩贝副总裁团队也在快速扩充,2023年末叶剑锋接任后,2024年8月再次新增沈旗、尹石水两位成员,团队规模已由3人增至5人。 业绩停滞不前 人事更迭没能让康恩贝业绩暴增。数据显示,2020年至2024年,该公司营收规模分别为59.09亿元、61.5亿元、60亿元、67.3亿元和65.2亿元;净利润分别为5.49亿元、21.2亿元、4.6亿元、6.75亿元和6.58亿元,主营业务盈利能力停滞不前。 根据日前披露的三季报,2025年康恩贝前三季度累计实现营收49.76亿元,同比增长1.27%,实现归母净利润5.84亿元,同比增长12.65%。净利润增速高于营收增速的原因,主要系报告期末公司主营业务业绩增长、所持嘉和生物股份期末市值较上年同期市值增加所致。 具体分板块发展来看,今年前三季度,中药板块以26.76亿元收入占比53.78%,仍是营收支柱,但肠炎宁系列销售巅峰难以恢复;特色化学药板块也出现颓势,营业收入为17.2亿元,占比34.57%,核心品种乙酰半胱氨酸泡腾片在第十批集采中失标,只能依赖非集采渠道艰难维持销售,后又因“性状不符合规定”被暂停采购资格。健康消费品板块占比依然很低,今年前三季度收入仅4.85亿元,占比不足10%,很难成为第二增长曲线。 业绩停滞不前,新战略效果不明显,以及频繁更换高管,导致康恩贝股价也长期处于低迷状态。截至12月10日收盘,康恩贝股价报4.63元,市值116.9亿元,相较于峰值缩水约八成。
|